发布时间:2020-11-22
本届比赛在规则方面与以往比赛不同,要求参赛车辆在真实城区密集车流交通环境中完全自主模拟接送乘客服务任务,以无人车自主、安全提供连续接送服务的效率为考核指标。本届比赛要求参赛车辆完全自主地从地下或地面停车场出发,在真实复杂动态道路交通环境中、在90分钟规定时间内持续提供无人驾驶出行服务,并返回停车场,最终以参赛车在90分钟内完成有效服务的次数和及其难度等级综合计算得分。
本届比赛首次将车联网技术与无人驾驶技术相融合。采用4G-LTE通信网络和北斗卫星导航技术,结合道路监控视频流等信息,通过多通道信息融合实时判读道路交通拥堵状况,在智能交通监控中心云平台与多辆无人车之间构建双向信息通道,实时发布路网动态交通状态信息,使无人驾驶车辆利用实时路况信息及时规划决策最优路径,提高完成无人驾驶出行服务的效率和安全性。
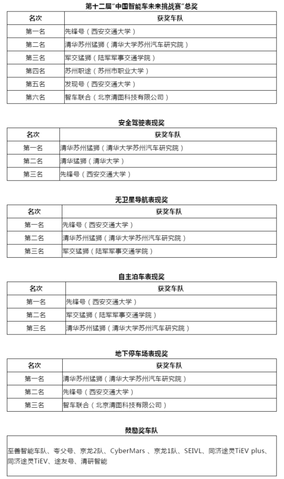
本次比赛获奖车队名单如下:

IVFC大赛已成功举办了十四届,大赛通过设置各类真实场景,测试和考察无人驾驶车辆的动态驾驶能力,通过建立赛道机制促进国内智能车技术的进步